Skip to content
國立臺灣體育運動大學招生專業化發展計畫

國立臺灣體育運動大學招生專業化發展計畫

  • 首頁
  • 關於計畫
    • 計畫緣起
    • 計畫目標
    • 組織架構
  • 活動講座
  • 其他招生訊息
  • 下載專區
by: 發佈者Posted on: 2026 年 2 月 25 日2026 年 5 月 6 日

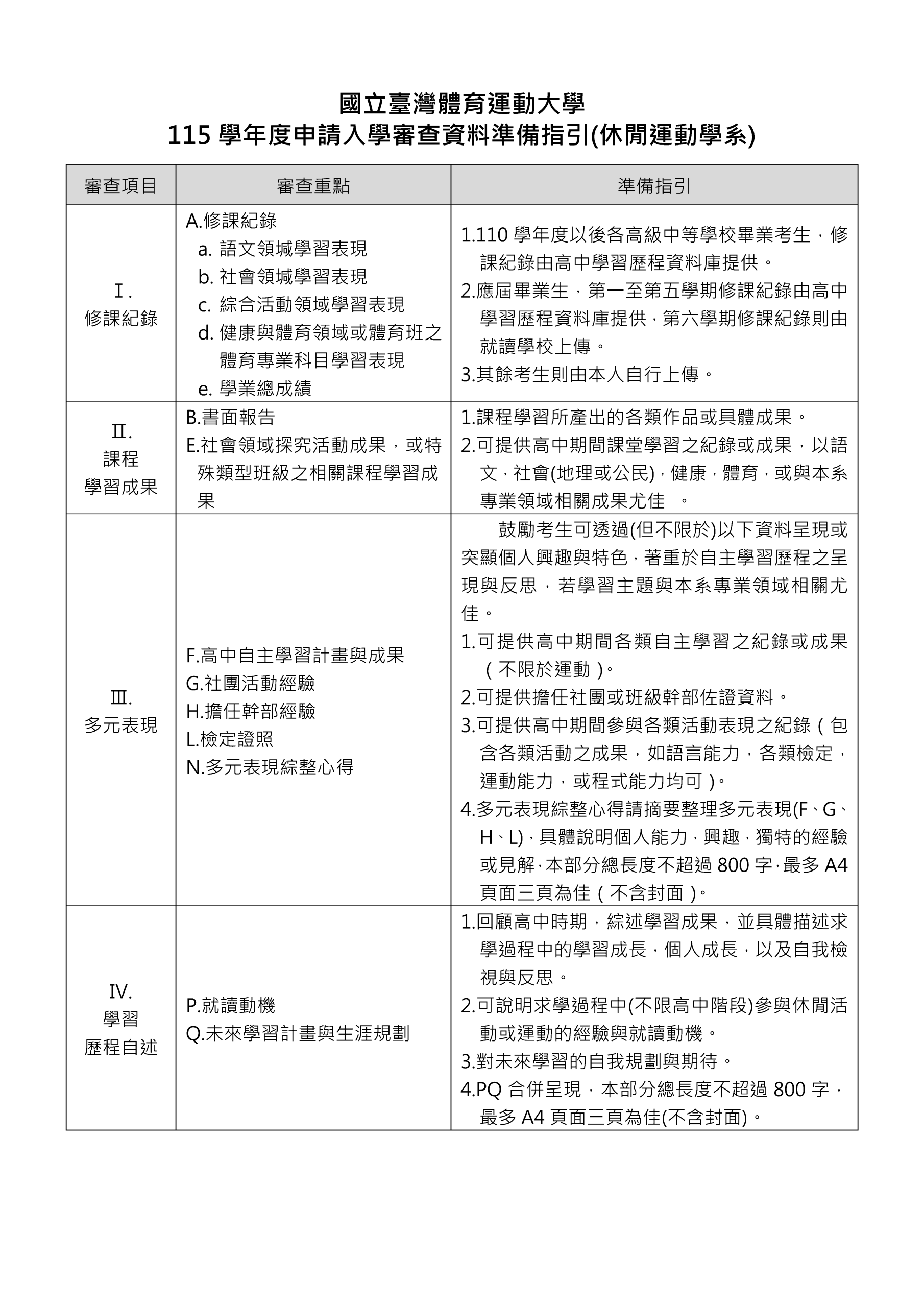
115學年度「休閒運動學系」申請入學資訊

校系分則

準備指引

面試準備指引

學系介紹
課程規劃

公告消息

文章導覽

Previous PostPrevious 115學年度「體育學系」申請入學資訊
Next PostNext 115學年度「運動事業管理學系」申請入學資訊
連絡資訊
04-22213108 轉 2153   陳品𡛓 專任助理
04-22213108 轉 2262  陸岑佩 專任助理
地址:40404台中市北區雙十路一段16號

洽詢時間
週一至週五(國定假日除外)8:00-12:00、13:30-17:30
相關連結
教育部
國立臺灣體育運動大學
大學選才與高中育才輔助系統(ColleGo!)
國教課綱向前行電子報
登入管理
Theme Kantipur Blog by Kantipur Themes